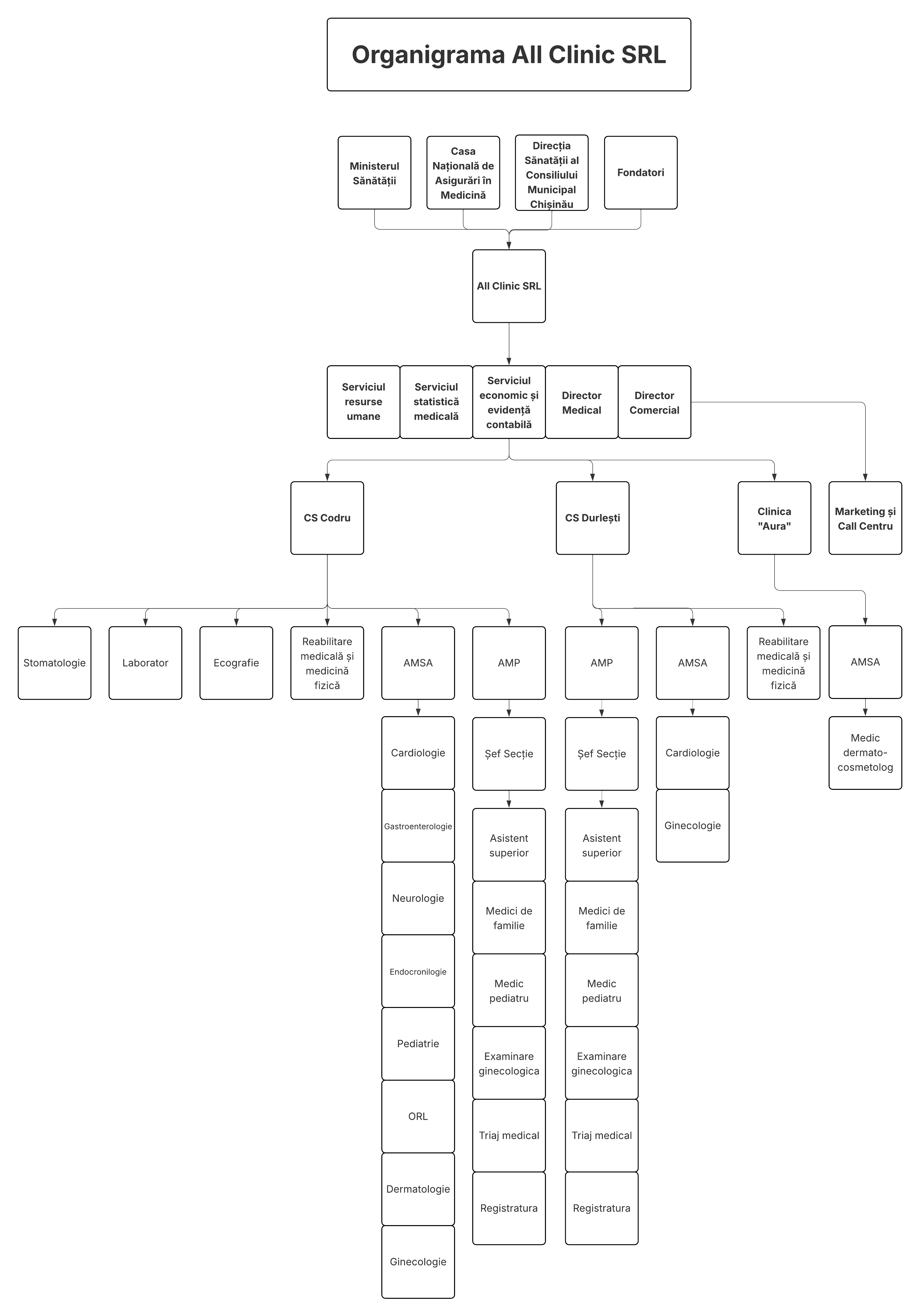
ORGANIGRAMA
Centrul Medical "All Clinic"
| Luni - Vineri | 08:00 - 18:00 |
| Sâmbătă | 08:00 - 16:00 |
| Duminică | Închis |
Rețeaua de clinici multidisciplinare All Clinic oferă clienților săi o listă extinsă de servicii de diagnostic și proceduri medicale.
Centrul Medical "All Clinic"